3月19日,科技日报报道,西安交通大学电信学院生物信息计算团队首创复杂克隆模式下肿瘤分子演化时序路径预测模型,发现了中国人群呈现出特有的肿瘤克隆结构和演化模式,并实现了肿瘤免疫微环境、患者生存期、临床预后等的预测。
大数据驱动的肿瘤精准诊疗是恶性肿瘤研究和临床诊疗中划时代的革命性突破,由此带动的肿瘤诊疗创新层出不穷,使得越来越多的癌症患者重获新生。精准诊疗的基础是大数据精细化挖掘和大数据决策支持模型。能不能设计出先进的、适用于中国人群基因特点的数据挖掘方法和决策模型,关乎肿瘤诊疗的大批高精尖技术能不能真正有效地服务市场、服务人民,形成良性互动;更关乎我国能否在攻克癌症这个事关国计民生、人类健康的战略领域,及其带动的全周期健康管理、大健康产业发展和国际竞争中抢占先机。正因为如此,国务院办公厅印发的《关于促进和规范健康医疗大数据应用发展的指导意见》中明确将其列为全面深化健康医疗大数据应用的五大重点任务之一。

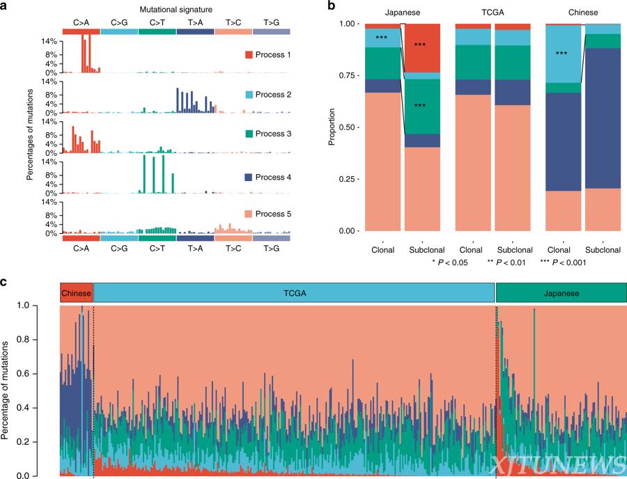
大数据指导肿瘤精准诊疗不仅是临床应用中的卡脖子问题,由于其计算复杂性,也是近年来国际学术研究的前沿和热点,长期为美英等国垄断,缺少中国声音。西安交大生物信息计算团队通过多年研究,提出了一整套适用于中国人群的肿瘤大数据精准诊疗模型,突破了多组学数据融合的技术难点和多靶标联合分型的计算瓶颈;在克隆结构相对复杂的肾癌大数据中成功应用,首次绘制出肾癌细胞演化的分子特征的数据画像,复现出其中保留的肿瘤细胞演化中内源性、外源性因素交互作用的历史痕迹,首创了基于复杂克隆模式下分子演化时序路径的预测模型,实现了肿瘤免疫微环境、患者生存期、临床预后等的预测,并由此取得了一系列重要的生物医学发现。

该研究集中整理了公开数据库中的大队列海量数据,系统地分析比较了中国人、日本人与欧美人的体细胞突变特征图谱,深入挖掘了体细胞突变特征与遗传风险图谱的交互作用,首次在大数据中观测到不同人群在肿瘤演化的不同阶段可能也受到不同内源性因素推动的关键证据。该研究提示,中国人群呈现出特有的肿瘤克隆结构和演化模式,不宜在临床诊疗实践盲从基于欧美人大数据获得的决策标准。
上述研究成果于3月18日发表在国际期刊《自然·通讯》上。计算机系博士生黄毅为本文第一作者,指导教师王嘉寅教授为共同第一作者,西安交大计算机系为第一完成单位,主要合作伙伴北京吉因加基因研究院为第二完成单位。这是计算机系近年来首篇作为第一完成单位主导和发表的IF 10+研究论文。该研究得到国家自然科学基金、西安交大青拔计划、中央直属高校基本科研业务费创新团队培育项目等的支持。
西安交通大学生物信息计算团队成立于2015年10月,以电信学院王嘉寅教授、赵仲孟教授、张选平副教授、朱晓燕副教授、管理学院孙新宇教授、赖欣副教授等为主要学术骨干。团队主要从事数据驱动的肿瘤临床决策支持模型、算法及其应用研究,围绕本领域中“数据特征精准挖掘、特征关联耦合分析、演化模式预测应用”三步曲中的科学难题和应用瓶颈重点突破。团队成立至今已连续在《细胞》《自然·通讯》等顶尖期刊发表重磅研究成果5篇,累计发表SCI文章近30篇,CCF B类及以上期刊和会议文章近10篇,其他EI文章超过30篇。团队的代表性研究成果获得SCI引用近千次,多篇论文入选ESI高被引论文。团队的核心研究成果实现临床应用和产业化,全面应用于贵州省健康医疗大数据中心及体系,特别是贵州省—市—县三级临床决策支持体系中,得到贵州省卫生和计划生育委员会的肯定;部分技术转换应用,获得国家医疗器械注册证和欧盟CE认证,应用于北京协和医院、北大人民医院、中日友好医院、上海长征医院等100余家大型三甲医院的普外科、妇科、耳鼻喉科、泌尿外科等17个重点科室。
文章链接:https://www.nature.com/articles/s41467-019-09241-7
科技日报报道链接:http://digitalpaper.stdaily.com/http_www.kjrb.com/kjrb/html/2019-03/20/content_417554.htm