消化内镜是目前胃肠道疾病诊疗的最主要方法。但内镜治疗后并发症如消化道出血和穿孔,不仅发生率较高,而且严重影响患者术后恢复;严重者需要外科手术等急诊治疗,甚至威胁患者生命。因此,可简便、高效地促进消化道创面止血和愈合的新材料是临床加速康复的迫切需求。但由于消化道内复杂的物理和化学环境,这一研究方向仍然面临巨大的挑战。
针对这一问题,西安交大一附院消化内科、外科梦工厂与前沿科学技术研究院联合开展交叉学科研究,从临床实践中发现科学问题,在吕毅教授的悉心指导与大力支持下,经过反复论证和研究实践,在国内外首次根据消化道生理特点以及物理和化学环境,开发了可通过内镜注射的多功能水凝胶敷料。

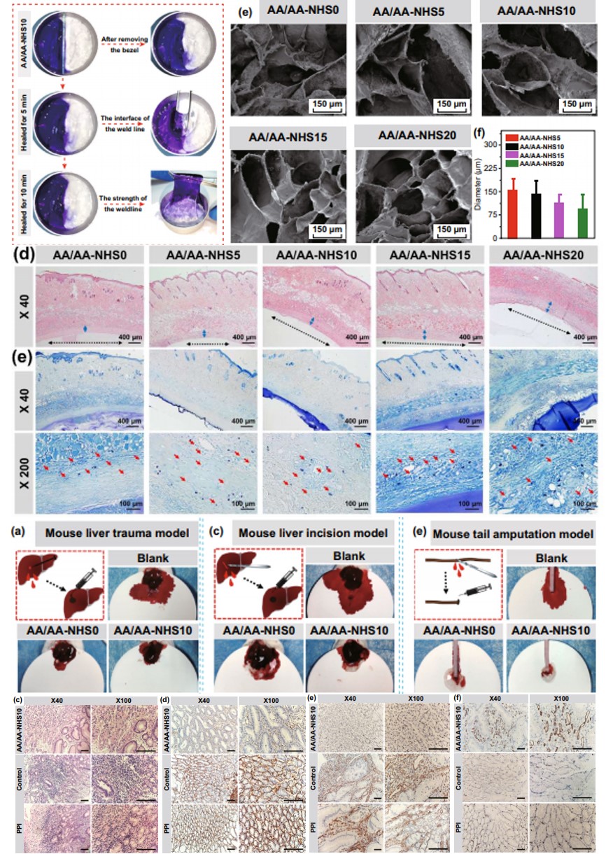
该材料集成了胃内酸性pH响应成胶的可注射性,抗消化道收缩蠕动剪切应力的自愈合性,负载“微组织交联剂”的高粘合性,氨基己酸可载药的生物止血性。该研究通过体外和动物实验,证明这一新材料可通过胃镜喷洒,作为密封剂/粘合剂/止血剂快速止血;并通过调控创面组织内I型胶原生成、α-SMA表达、淋巴细胞浸润和新生血管形成达到抗炎、促进愈合的作用。消化道疾病是我国发病率最高的病种之一,这一研究成果有望为数量巨大的内镜治疗患者提供新的并发症防治手段,为解决消化内镜器械耗材依赖国外厂家的“卡脖子”问题提供新的途径。

新型凝胶材料的结构特点及止血促愈合功能
该研究工作以题为《快速胃内止血及创面愈合的消化内镜可注射自愈合pH响应水凝胶》(Injectable Self-Healing Adhesive pH-Responsive Hydrogels Accelerate Gastric Hemostasis and Wound Healing)发表于国际期刊《纳微快报》(Nano-Micro Letters),该期刊在JCR及中科院分区中均位于Q1分区,影响因子16.419。西安交通大学第一附属医院消化内科副主任医师初大可为论文的通讯作者,前沿科学技术研究院教授郭保林为论文共同通讯作者,博士研究生贺佳辉为第一作者,皮肤科主治医师张子茜为共同第一作者,西安交通大学第一附属医院为论文第一通讯单位。该项研究受到国家自然科学基金、西安交通大学基本科研业务费、陕西省杰出青年科学基金、陕西省创新人才推进计划以及陕西省重点研发计划等项目的支持。
近年来,西安交通大学第一附属医院消化内科与外科梦工厂紧密联合,为解决目前消化系统疾病诊疗的关键科学问题,与材料、化学及物理学科深入交流,共同开展面向人民生命健康、解决“卡脖子”问题的攻关研究。这一研究是消化内科与外科梦工厂在消化道疾病诊疗医工交叉领域的又一标志性成果。前期研究工作已经先后发表于Angewandte Chemie International Edition、Biomaterials等国际期刊,并获得中华医学青年科技奖、教育部高校科学研究优秀成果二等奖和陕西省科学技术二等奖。在国家创新驱动发展战略和学校建设国际一流大学的大背景下,学科交叉融合成为科研工作的趋势。在医院创建国家医学中心的重要节点,一附院科技人员致力于在医工交叉解决临床卡脖子问题上谋求发展和突破。
文章来源:交大新闻网